晋城
手机版
二维码
山西科技传媒门户网站
山西科技新闻网不良信息举报:0351-8333736
首页
时政要闻
本地要闻
科创晋城
智汇晋城
法制快线
教育医疗
金融保险
乡村振兴
文旅康养
晋城非遗
皇城相府
山西科技新闻网
>
时政要闻
> 正文
山西省人民政府最新人事任免
2022-04-02
山西省人民政府网
“山西省人民政府关于任免职务、任职的通知”公开发布:
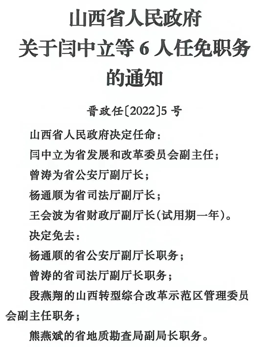
6人任免——
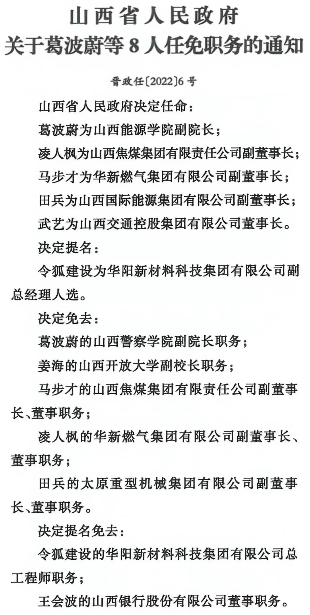
8人任免——
3人免职——
6人任免——
4人任免——
分享到:
上一条:
山西:六方面聚焦发力 推动文旅康养市场主体倍增
2022-04-02
下一条:
晋城市创新方式精准服务小麦春管
2022-04-02
相关新闻
第一观察|总书记到江苏考察释放鲜明信号
2023-07-07
习言道|让科技成果为更多人所及所享
2023-06-28
“说一千、道一万,增加农民收入是关键”(总书
2023-06-19
神舟十五号载人飞船返回舱成功着陆 神舟十五号
2023-06-04
友情链接
人民网
新华网
中国网
中国日报网
解放网
中国青年网
中国网信网
山西网信网
山西省科学技术协会